Does intermittent fasting work for women?
Learn how fasting can affect hormones, weight loss, and fertility.
3/30/202418 min read


Intermittent fasting works really well… for certain people… in certain situations.
Some might even say it’s “life-changing.”
But others? Not so much. And this seems especially true for women.
Take this couple for example who I know since a long time.
Rishabh a busy businessmen eats just once a day. Once.
In the morning, he gets up and drinks black coffee. That’s it—no eggs, no cereal, no toast
Lunch: more nothing.
For supper, he eats a decent-sized meal at home or Dal, Paneer tikka with some vegetables when not at home.
Fin.
The whole thing is even more impressive considering Rishabh owns a restaurant!
He is always in great health, and at 54 he is highly energetic and active.
Rishabh has been following this for decade and I guess he is ahead of his time—a kind of pioneer of a now super-buzzworthy diet: Yep, intermittent fasting.
While Rishabh skips meals no problem, but his wife Radhika couldn’t be more different.
She has breakfast within an hour of waking, never willingly misses lunch or dinner, and if the time between meals gets too long, she grabs a snack
.
She’s the kind of person who keeps almonds in her car just in case she starts to feel peckish.
I won’t say how old Radhika is, but she’s also in great health, and always has been.
Years ago, as I began to immerse myself in study of nutrition and sport, I started to wonder:
How can Rishabh fast happily, and yet if Radhika goes more than a couple of hours without food, her body starts to freak out?
It could just be that they’re different people. Not everyone responds the same way to the same diet approach.
But there’s also a good chance it’s related to their sex.
While intermittent fasting seems to benefit many men, it can have a negative effect on a woman’s hormones and metabolism.
How so? You’re about to find out.
In this article, we’ll cover everything you need to know about intermittent fasting for women.
We’ll start with the science, where you’ll learn:
What intermittent fasting is
How intermittent fasting can disrupt your hormonal cycle
Why men and women respond differently to intermittent fasting
How your reproductive hormones relate to your metabolism
The latest research on intermittent fasting
But if you’d rather skip the biology lesson, then scroll below to jump right to the best answer for your most pressing questions.
How intermittent fasting affects women at various stages of life
Intermittent fasting in girls and teens
Intermittent fasting and ovulation
Intermittent fasting while pregnant
Intermittent fasting while breastfeeding
Intermittent fasting in aging women
The best intermittent fasting schedule for women
When you should stop intermittent fasting
What to do if intermittent fasting isn’t for you
What is intermittent fasting?
Intermittent fasting (commonly known as IF) is the practice of going prolonged periods without eating.
There are lots of ways to do it, including meal skipping, alternate-day fasting, and others.
There’s evidence that intermittent fasting—when done properly, in the right people—might help:
regulate blood glucose
control blood lipids, like triglycerides
reduce the risk of coronary disease
manage body weight
help you gain (or maintain) lean mass
reduce the risk of cancer, and more.
So, naturally, a lot of people are trying it.
But an accompanying trend that’s emerged: Some women report serious problems, including binge eating, metabolic disruption, lost menstrual periods, and early-onset menopause.
Early onset-menopause while intermittent fasting has even happened to a few of our clients—some of whom were in their early twenties.
Maybe Radhika was on to something. Maybe intermittent fasting is totally different for women than for men.
Intermittent fasting can disrupt female hormones.
In the grand scheme of health decisions, experimenting with intermittent fasting probably seems tiny. So what could it hurt to give it a shot?
Well, for some women, it’s a bigger deal than you might expect
Turns out, the hormones regulating key functions—like ovulation, metabolism, and even mood—are incredibly sensitive to your energy intake.1
In fact, changing how much—and even when—you eat can negatively impact your reproductive hormones.
This can lead to a far-reaching ripple effect, causing all sorts of health issues.
How, exactly, does this happen? Let’s find out.
Intermittent fasting and reproductive hormones
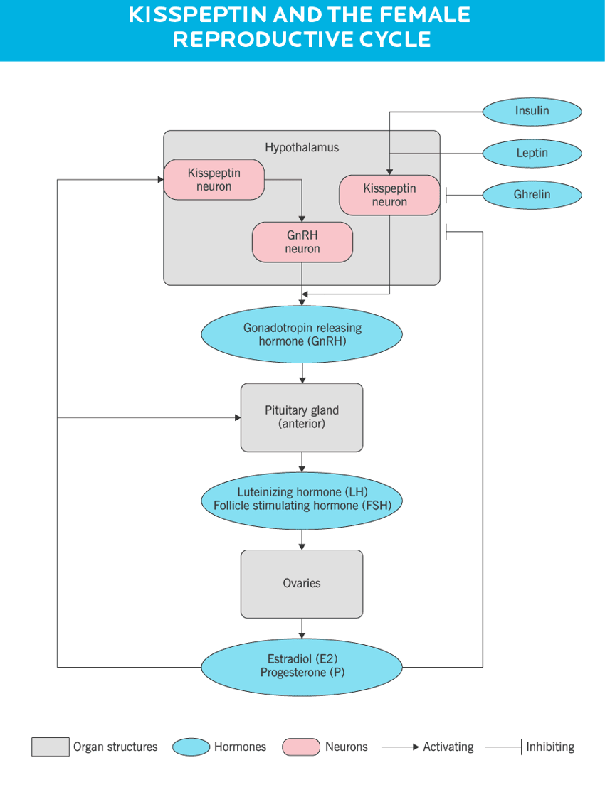
One way fasting affects reproductive hormones—in both women and men—has to do with something called the hypothalamic-pituitary-gonadal axis. Thankfully, this is more commonly known as the HPG axis. (We appreciate you, acronyms.)
It’s not important to know exactly how the HPG axis works, but in case you’re interested, here’s what happens:
Your hypothalamus releases gonadotropin releasing hormone (GnRH) in regular spurts, called “pulses.”
GnRH pulses tell your pituitary gland to release luteinizing hormone (LH) and follicular stimulating hormone (FSH).
LH and FSH then act on the gonads.
In women, LH and FSH stimulate the production of estrogen and progesterone, which we need to release a mature egg (ovulation) and to support a pregnancy.
In men, they stimulate the production of testosterone and sperm.
Because this chain of reactions happens on a very specific, regular cycle in women, GnRH pulses must be timed precisely, or everything can get out of whack. Eggs aren’t released, periods stop… MAYHEM!
(Don’t worry: You won’t be tested on this later.)
Here’s the big takeaway: GnRH pulses seem to be very sensitive to environmental factors, and can be thrown off by fasting.
Even short-term fasting—say, three days—can alter these hormonal pulses in some women.
There’s even some evidence that missing a single meal—which, of course, isn’t an emergency by itself—can start to put our hormonal system on alert.
This may be why certain women run into problems with intermittent fasting.
But why does eating less put our bodies on alert?
For many years, scientists believed a woman’s body fat percentage regulated her reproductive system.
The idea was this: If your fat stores dipped below a certain percentage—somewhere around 11 percent—hormones would get messed up and your period would stop.
Boom: no chance of pregnancy.
From an evolutionary standpoint, this made a lot of sense. For our ancestors, who didn’t have access to DMART and Swiggy, a low food supply would be cause for major concern. (Read: It wouldn’t be a great time to make babies or raise young.)
So if you were losing body fat, your body might assume there isn’t much to eat, and try to prevent reproduction.
But the situation is actually more complicated than that. Female bodies seem to go on alert even before body fat drops.
As a result, women who aren’t especially lean can also stop ovulating and lose their periods.
That’s why scientists now suspect that overall energy balance—how many calories you’re eating versus how many you’re “burning”—may be more important to this process than body fat percentage.
How your diet and too much stress can work against you.
When you consistently consume less energy than you expend, you’re known to be in a negative energy balance.
Being in a negative energy balance is how you lose weight. So it’s exactly what many people try to achieve by dieting.
But when it’s extreme, or goes on too long in the context of other stressors, it may be to blame for the hormonal spiral we see in some women who fast.
Negative energy balance doesn’t just result from eating less food.
It can also result from:
poor nutrition
too much exercise
too much stress
illness, infection, chronic inflammation
too little rest and recovery
Heck, we can even use up energy by trying to keep warm.
Any combination of stressors could be enough to put you into excessive negative energy balance and stop ovulation. For example:
training for a marathon and nursing a flu
too many days in a row at the gym and not eating enough fruits and vegetables
intermittent fasting and busting your butt to pay the mortgage
You might be thinking, ‘Did he just reference paying the mortgage?’
You bet.
Why it’s hard for women to get a six-pack: An evolutionary perspective
We know low-energy diets can reduce fertility in women. So can being super lean.
When you think about it, it makes good evolutionary sense that the body might want a little emergency padding on the abdomen. (And heck, why not add hips, thighs, arms…)
Human females are unique in the mammalian world. Get this: Nearly all other mammals can terminate or pause a pregnancy when conditions aren’t “right.”
Called “embryonic diapause,” this is an unconscious process where the mammal’s body responds to factors in the environment (like temperature or food availability).
If it doesn’t seem like a good time to raise young, embryonic development is paused until conditions improve (and if they don’t, the pregnancy may be terminated).
You’ve known this since middle school health class: Female humans can’t pause pregnancies.
In humans, the placenta breaches the maternal blood vessels, and the fetus is in complete control.
The baby can block the action of insulin in order to hoard more glucose for itself. It can even make the mother’s blood vessels dilate, adjusting blood pressure to get more nutrients.
That baby is determined to survive no matter what the cost to the mother. This phenomenon, which scientists actually compare to the host-virus relationship, is what’s known as “maternal-fetal conflict.”
Once a woman becomes pregnant, she can’t sweet-talk the fetus to stop growing. The result: Fertility at the wrong time—like, during a famine (essentially a really long fast)—could be fatal.
Hence, a little calorie-storage pooch is reproductively protective in case times get tough. (Maybe a six-pack is overrated anyway.)
Why does intermittent fasting affect women’s hormones more than men’s?
We’re not totally sure.
We know: That’s frustrating to hear when your brother / dad / partner has been walking around looking ripped after doing intermittent fasting for a few months.
But there are a few potential contributing reasons:
1. Women may be more sensitive to changes in nutrient balance than men.
Men and women seem to respond differently when fasting or significantly restricting calories. This may be due to kisspeptin, a protein-like molecule that’s essential in the reproductive process.
Kisspeptin stimulates GnRH production in both sexes, and we know it’s very sensitive to leptin, insulin, and ghrelin—hormones that regulate and react to feelings of hunger and fullness.


Interestingly, females have more kisspeptin than males. More kisspeptin may mean that women’s bodies are more sensitive to changes in energy balance.
Compared to men, fasting more readily causes women’s kisspeptin production to dip. When kisspeptin drops, it tosses GnRH off kilter, which upsets the whole monthly hormonal cycle.
2. Restricting certain nutrients, like protein, may also have different effects on women compared to men.
In general, women tend to eat less protein than men.
And usually, women who fast will eat even less protein (because they’re eating less overall).
That’s a problem because protein provides amino acids, which are critical for the reproduction process.
If amino acids get too low, it can negatively affect both your estrogen receptors and a hormone called insulin-like growth factor (IGF-1). Both are needed to thicken the lining of the uterus during the menstrual cycle. If the uterus lining doesn’t thicken, an egg can’t implant, and pregnancy can’t occur.
Hence, low protein-diets can reduce fertility.
Why estrogen matters so much for a woman’s appetite, mood, metabolism, and body fat.
Estrogen isn’t just for the uterus and reproduction.
We have estrogen receptors throughout our bodies, including in our brains, GI tract, and bones.
Change estrogen balance and you change metabolic function all over: cognition, mood, digestion, recovery, protein turnover, bone formation—and maybe most relevant to this discussion—appetite and energy balance.
In the brainstem, estrogens modify the peptides that signal you to feel full (cholecystokinin) or hungry (ghrelin).
In the hypothalamus, estrogens also stimulate neurons that halt production of appetite-regulating peptides.
Do something that causes your estrogen to drop (like fast), and you could find yourself feeling a lot hungrier—and eating a lot more—than you would under normal circumstances.
Estrogen also affects fat storage.
As you can see, estrogens are key metabolic regulators.
Yes, estrogens, plural. Estriol, estradiol, and estrone, also known as estrogenic metabolites, are three different types of estrogen found in the body.
The ratios of these estrogens change over time. Before menopause, estradiol is the big player. But after menopause, estradiol drops, while estrone stays about the same.


The exact roles of each of these estrogens remain unclear. But some theorize that a drop in estradiol may trigger an increase in fat storage.
This could at least partly explain why some women find it harder to lose fat after menopause.
However, that theory may not explain everything. While a drop in estradiol may be linked to an increase in fat storage, it’s probably not the sole cause (and may not be causal at all).
Instead, fat increases around menopause may be due more generally to aging, lowered muscle mass, and changes in appetite (low estradiol is also linked to higher appetite).
So intermittent fasting for weight loss in women… is complicated.
Because…
Women’s bodies may just have a greater sensitivity to changes in energy balance.
And…
When our bodies do detect changes, it may disrupt the HPG-axis, and our whole hormonal cycle is thrown off.
This hormonal turmoil can be aggravated further if there are other stressors draining our energy.
(Think: taking care of kids, working more to get that promotion, dealing with a chronic injury, the family hamster might be “lost” in the heating ducts… maybe all at the same time.)
Plus…
Intermittent fasting may decrease estrogen, and decreased estrogen may increase appetite and fat storage.
So fasting to manage your weight? It may be kinda… counterproductive. Like getting stuck in one of those Chinese finger traps, the more you struggle, the worse it gets.
What the most recent research says
It’d be nice to find big, long-term, human studies to illustrate the science described here, but, unfortunately, there’s nothing that really gives us a full picture.
We do, however, have a few puzzle pieces to help us get a better idea of what’s going on.
The glucose tolerance study
The few studies that do compare men and women tend to be relatively short term.
One 2005 study published in Obesity Research tested eight men and eight women, all non-obese, who were instructed to fast on alternate days for a period of three weeks.
After the three weeks, men had improved insulin sensitivity, and their glucose response was unchanged.
The women, however, showed no change in insulin response, but their glucose tolerance was slightly worse than it was than before the experiment started.18
In other words, a short intermittent fasting protocol improved men’s blood sugar response, but impaired women’s.
The stress response study
A 2018 study performed at the Lithuanian Sports University observed eleven overweight women undergoing a two-day fast. Compared to their regular state (eating a regular diet), the women who fasted experienced an increase in sympathetic nervous activity. This increase hasn’t been found in men under the same conditions.
This suggests that fasting triggers a bigger stress response in women, compared to men.
The PCOS study
Recently, a 2018 study published in Endocrine found a link between polycystic ovary syndrome (PCOS) and higher kisspeptin levels.
Intermittent fasting (or any fasting) decreases kisspeptin.
In women without PCOS (who have normal kisspeptin levels), fasting may decrease kisspeptin too much. And if kisspeptin gets too low, it can compromise fertility.
However, in women with PCOS (who have elevated kisspeptin), fasting may just normalize kisspeptin. This has a regulating effect on the reproductive cycle, and can decrease symptoms of PCOS.
Normalizing kisspeptin can also decrease the elevated androgens (like testosterone) common to PCOS.
Human studies have yet to support this idea, but animal studies show this is how it may work.
Intermittent fasting across the female lifespan
Women, childbearing or not, go through several distinct phases of life, characterized by massive hormonal change.
These hormonal changes can have notable physical and psychological effects, and can influence sleep, digestion, stress reactivity, and metabolism.
Here are a few of those phases, and how intermittent fasting might affect them.
Intermittent fasting in girls and teens
During periods of intense growth, such as childhood and adolescence, fasting isn’t recommended.
Most children are born with the ability to regulate their food intake pretty well, provided they’re being given a range of healthy options to choose from.
Teenagehood (and even earlier) can be a time of intense self-scrutiny and social comparison, and is often when many young girls consider “dieting.” It’s a sensitive time to change food habits, even when it’s appropriate.
Instead of restricting food, focus on increasing appetite awareness and mindful eating, and prioritizing whole, nutritious foods.
As much as possible, promote an enjoyable, stress-free relationship with eating, and a kind, caring relationship to the body.
Intermittent fasting and ovulation
If you’re trying to conceive, intermittent fasting could make things difficult.
Fasting can inhibit ovulation. If you aren’t ovulating, no egg gets released. If no egg gets released, it can’t be fertilized.
Some women may have been told by doctors or other health professionals to lose weight before becoming pregnant. Many women, when considering pregnancy, start to think about their health more seriously and consider weight loss as a step in this direction.
Whatever the reason for considering intermittent fasting, know this: For hormonal harmony, for most women, intermittent fasting is not the best weight loss protocol to consider.
Most women in the reproductive phase of life do best with moderate, sustainable good nutrition habits.
Unless a woman’s getting paid to look or perform a certain way (such as a physique competitor or a professional athlete), compromising fertility and hormonal balance may not be worth it.
Intermittent fasting while pregnant
Like childhood and adolescence, pregnancy is a time of intense growth.
Weight gain is a desired outcome of a developing pregnancy, and is a sign of a healthy, growing baby.
Even though weight gain during this time is wanted, many women feel uneasy about the upward-creeping scale. Women who are especially body-conscious, or those who wanted to lose weight before pregnancy may still think about weight loss during this time.
Some women may even be advised by a doctor to manage weight during pregnancy. (Which is a lot to ask when you’re already feeling nauseous and tired and nervous about, you know, your whole life about to change.)
Even if weight management is suggested by a medical professional, fasting is not appropriate during this time.
Instead of restricting food, focus on increasing nutrition: aiming to get adequate protein, healthy fats, quality carbohydrates, colorful vegetables, and fruits. (And if your topsy-turvy stomach is only letting you eat bread and pickles, that’s okay. Do your best and take a prenatal multivitamin.)
Intermittent fasting while breastfeeding
If you’ve had a baby and decided to breastfeed, you already know this is a demanding time for your body: You might still be recovering from childbirth, you’re probably sleep deprived, and your whole life has been flipped around. Plus, that cute little human you made is now treating you like an all-you-can-drink buffet.
During this time, your body needs extra nurturing, extra nutrients, and less stress. For these reasons, intermittent fasting is likely not a good protocol for breastfeeding women.
Many moms are concerned about “losing the baby weight,” and may feel pressured and impatient to get their “pre-baby” body back. Women can still lose weight during this time, but more moderate approaches are safer and will likely yield better long term results.
For safe, sustainable weight loss, try a combination of moderate exercise (stroller walking counts!), and portion management.
Intermittent fasting in aging women
Puberty, periods, maybe pregnancy and postpartum. What a rollercoaster.
Then comes menopause, another hormonal transition point in women’s lives that can stir us up physically, psychologically, and socially.
Women in this phase may be returning to themselves after decades of being devoted to children, spouses, and careers. Or, they may be busier than ever, taking care of aging parents and young adult kids. (Who just. Won’t. Move. Out.)
Whatever the context, increasing age often triggers a desire to focus on health.
Some women become interested in intermittent fasting because of its association with longevity. Others just want to lose fat in an uncomplicated way.
While we don’t have quality science on whether or not intermittent fasting is beneficial to women who are menopausal or post-menopausal, we do know that restricting food is also a stressor.
Women who worry about limiting food intake to manage body weight tend to have higher levels of cortisol, a stress hormone, than women who don’t. Add that to the sleep disruptions so common in menopause, and your “stress bucket” is getting pretty full.
Lower estrogen levels also means your body has a decreased capacity to deal with stress. That bucket fills up quicker than it used to.
Even though many stressors are good for us—like exercise, learning, and change—they only make us stronger if we give ourselves the chance to recover from them.
So, if you’re a woman in this hormonal phase, try intermittent fasting only if:
Your stress is low.
You’re getting quality sleep.
You’re not tormented by hot flashes and mood swings.
You don’t have any nutrient deficiencies.
So, is intermittent fasting bad for women?
Well, not necessarily.
But certainly, fasting is not for everyone.
And the truth is, some women shouldn’t even bother experimenting. Don’t try intermittent fasting if:
you’re pregnant
you have a history of disordered eating
you’re chronically stressed
you don’t sleep well
you’re new to diet and exercise
Pregnant women have extra energy needs. So if you’re starting a family, intermittent fasting isn’t a good idea.
Ditto if you’re under chronic stress or if you aren’t sleeping well. Your body needs nurturing, not additional stress.
And if you’ve struggled with disordered eating in the past (or are currently struggling with it), you probably recognize that a fasting protocol could lead you down a path that might create further problems for you.
Are there any benefits of intermittent fasting for women?
Based on what we know, intermittent fasting probably affects reproductive health if the body sees it as a significant stressor.
Anything that affects your reproductive health affects your overall health and fitness.
Even if you don’t plan to have biological kids.
But intermittent fasting protocols vary, with some being much more extreme than others. And factors such as your age, your nutritional status, the length of time you fast, and the other stressors in your life—including exercise—are also likely relevant.
And, as we mentioned in the research update box above, there may be some support for trying intermittent fasting in women who have PCOS.
But for most women, intermittent fasting is probably not the best approach.
The best intermittent fasting schedule for women
If you still want to try intermittent fasting, there are ways to dip your toe in.
Considering how much remains unclear, a conservative approach is probably better rather than diving into advanced intermittent fasting.
You might start by keeping a food journal for a few days. Get a sense of what you’re eating, how much, and how often.
Are you eating late at night and snacking throughout the day? Do your portions tend to be big and fill you up, or do you prefer lighter meals? Are you getting protein at every meal? Veggies?
Once you have some more awareness of your baseline, you can experiment with intermittent fasting “lite.” Here are a couple of ways to do that.
Begin by stretching the time between eating. If you normally snack between meals, what happens when you stop? Do you feel ravenous, dizzy, and angry? Does the hunger ebb and flow? Do you actually feel totally fine?
Try lengthening the time between your last meal in the evening and your first meal the next morning. For example, if you usually eat your last meal at 8 pm, and then eat breakfast at 7 am (fasting 11 hours), try eating your last meal at 6 pm, and eating breakfast a little later, at 8 or 10 am (fasting 14-16 hours).
As you try these experiments, continue to check in with yourself physically:
Although you may be a bit more uncomfortable than usual, overall, is the hunger manageable? Or do you even notice it?
When stress spikes, are you more or less reactive?
How is your sleep?
Your sex drive?
Your energy levels?
Your exercise performance?
Also check in with your feelings around food and your body:
Do you feel guilty or ashamed if you have to “break the fast” early?
Do you feel deprived and then overeat when eating is “allowed”?
Do you feel hypercritical of your body shape, or attach feelings of worth to how well you’re IF-ing?
Monitor yourself with curiosity, kindness, and honesty.
If you’re feeling energetic, mentally sharp, and all systems are regular, continue with a gentle intermittent fasting approach, or try stretching the fasting window a little more.
When to stop intermittent fasting
If you’re feeling obsessive, unhinged, and consistently lethargic, ease off.
Stop intermittent fasting if:
your menstrual cycle stops or becomes irregular
you have problems falling asleep or staying asleep
your hair starts falling out more than usual
you start to develop dry skin or acne
you’re noticing you don’t recover from workouts as easily
your injuries are slow to heal, or you get every bug going around
your tolerance to stress decreases
your moods start swinging
your heart starts going pitter-patter in a weird way
your interest in romance fizzles (and your lady parts stop appreciating it when it happens
your digestion slows down noticeably
you always seem to feel cold
Add some snacks, and/or shrink your nightly fasting time to 12 hours or less.
Don’t get caught up in “doing it right.” As we’ve seen from coaching over 100,000 clients, there are many ways to transform bodies, and none of those methods require you to be perfect.
What to do if fasting isn’t for you
How can you get in shape and lose weight if you find intermittent fasting isn’t a good fit?
Learn the essentials of good nutrition.
Fasting or not, you can’t go wrong focusing on meal quality: Prioritize lean proteins, colorful veggies and fruits, healthy fats, quality carbohydrates. Crowd out treats, caloric beverages, and processed foods. Cook and eat whole foods. Exercise regularly. Stay consistent.
(And if you’d like some help to do all of that, Hire a Coach.)
These basic fundamentals are by far the best things you can do for your health and fitness.
Sure, intermittent fasting may be popular. And maybe your brother or your boyfriend or your husband or even your dad finds it an excellent aid to fitness and health.
But women are different than men, and our bodies have different needs.
Listen to your body. And do what works best for you.
If you’re someone living near Navlakha area and who is to looking to lose 10-20 kg in 3-4 months and want to be fit…
Schedule an appointment with us and we will help you get started
4 Reasons Why You Need To Secure Your FREE Consultation with us
Reason #1 : Our average client in first 6 weeks of joining lose upto 4-8 kg of fat (check out the transformation page on this website)
Reason #2 : No brutal bodybuilding style works or long cardio sessions
Reason #3 : Our group workouts are fun and easy to do
Reason #4 : We don't believe in restrictive diets and our clients eat home cooked food and lose weight
